欢迎进入kaiyun开云官方网站官方网站!
开云kaiyun(中国)
高企发布
协会新闻
通知公告
活动预告
政策法规
供应链
高新服务
高企专栏
会员专区
kaiyun开云官方网站
会员企业
特邀专家
会员权益
党建
专业委员会
专家委员会
合作交流
关于协会
协会简介
会长寄语
组织架构
区域分会
入会流程
联系我们
高企发布
协会新闻
通知公告
活动预告
政策法规
供应链
高新服务
高企专栏
会员专区
kaiyun开云官方网站
会员企业
特邀专家
会员权益
党建
专业委员会
专家委员会
合作交流
关于协会
协会简介
会长寄语
组织架构
区域分会
入会流程
联系我们
高企发布
高企发布
协会新闻
>
通知公告
>
活动预告
>
政策法规
>
市级及区级
您的位置:
首页
>>
高企发布
>>
政策法规
>>
市级及区级
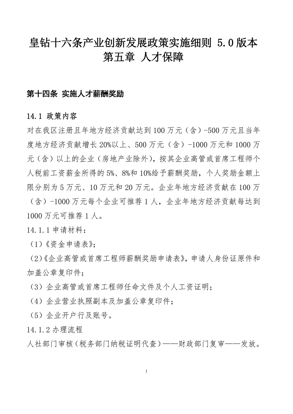
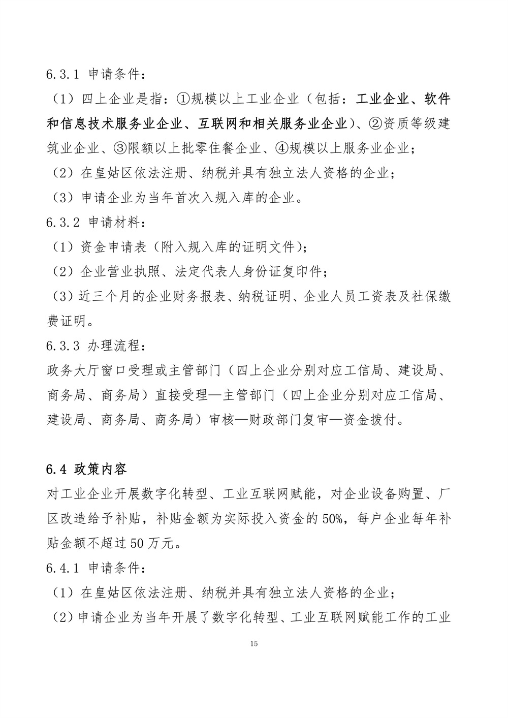
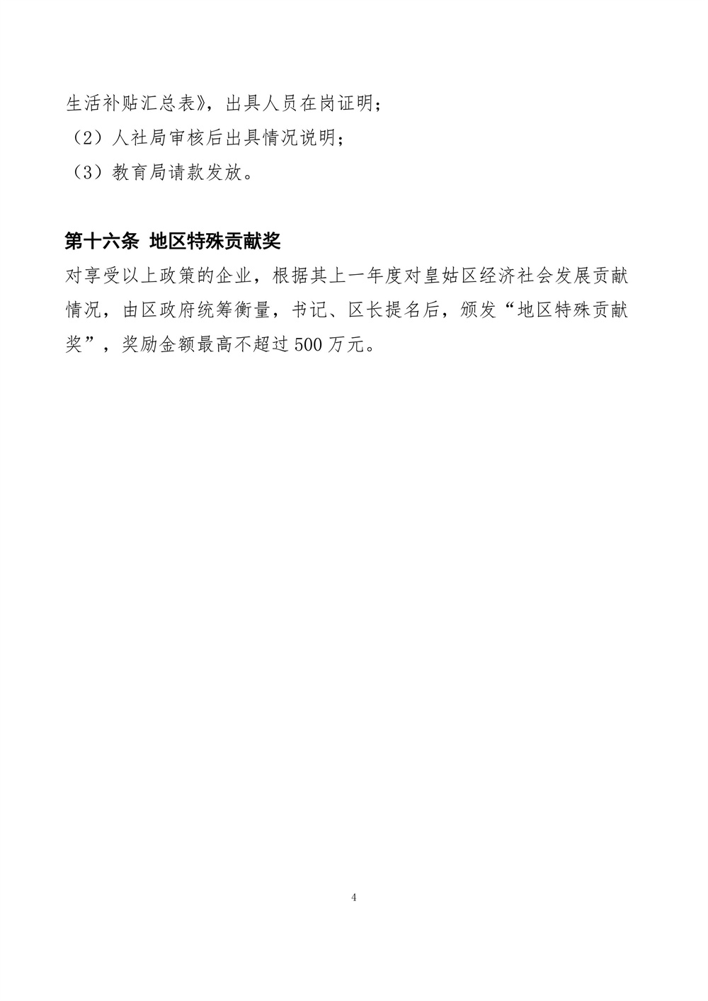
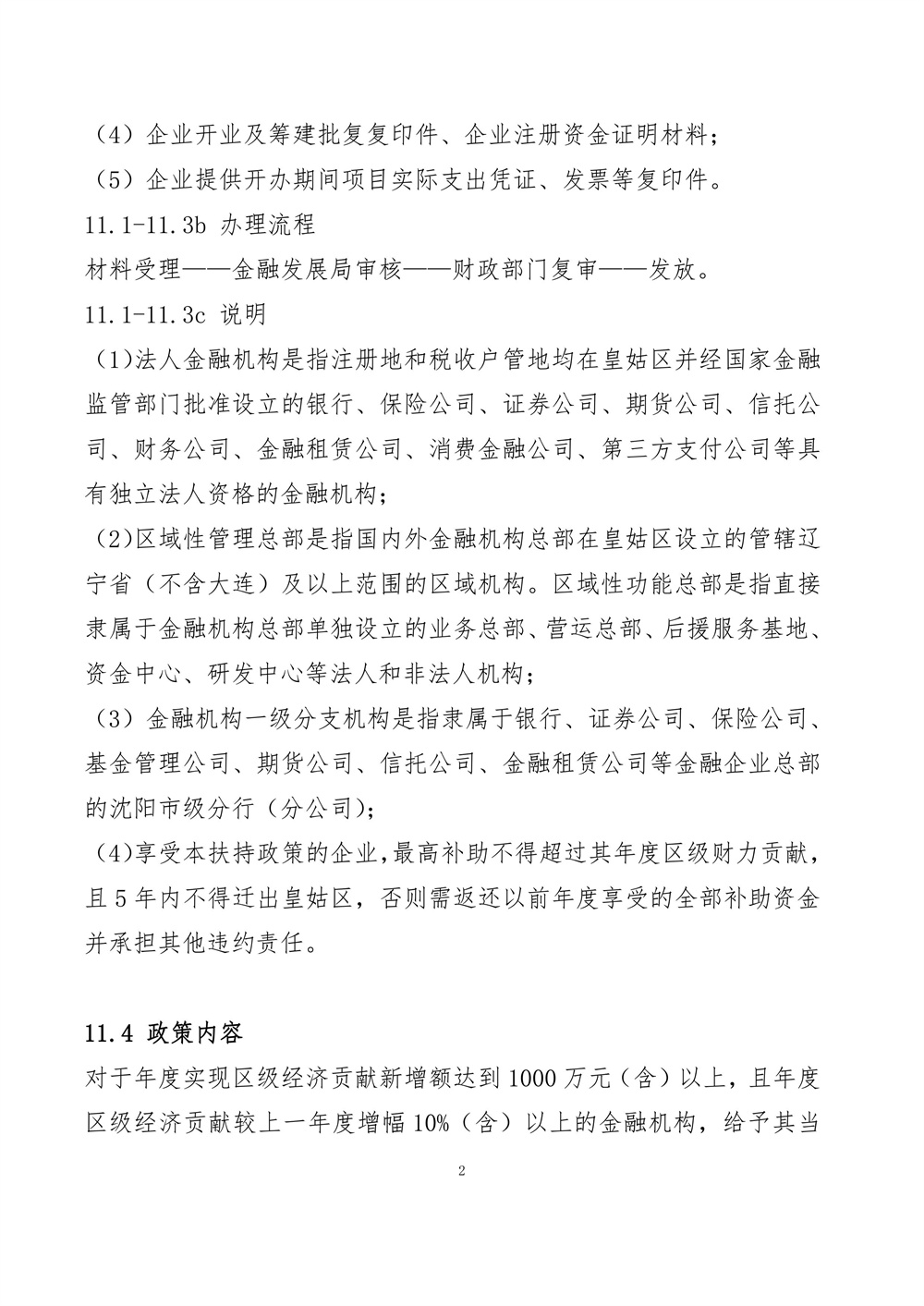
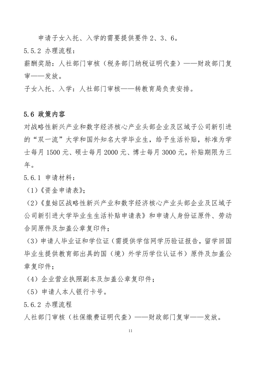
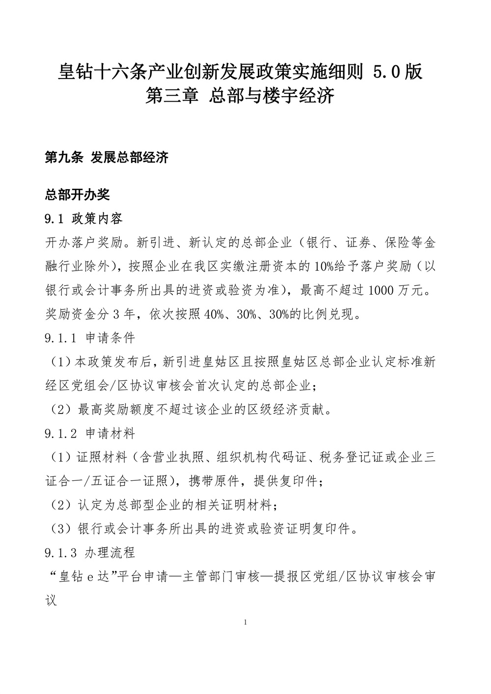
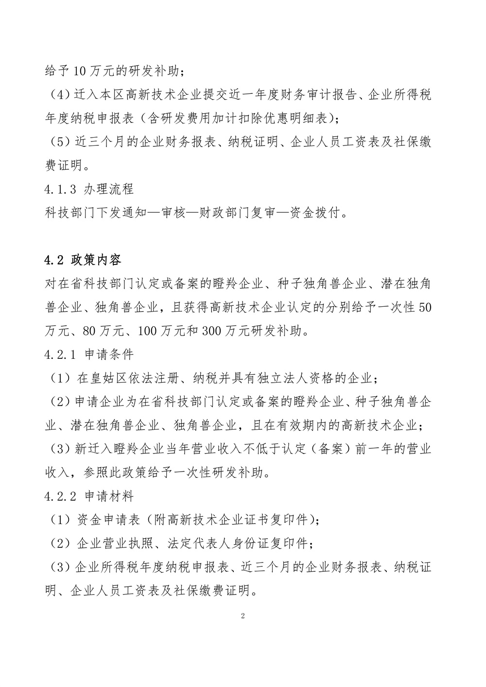
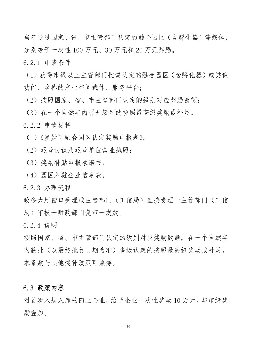
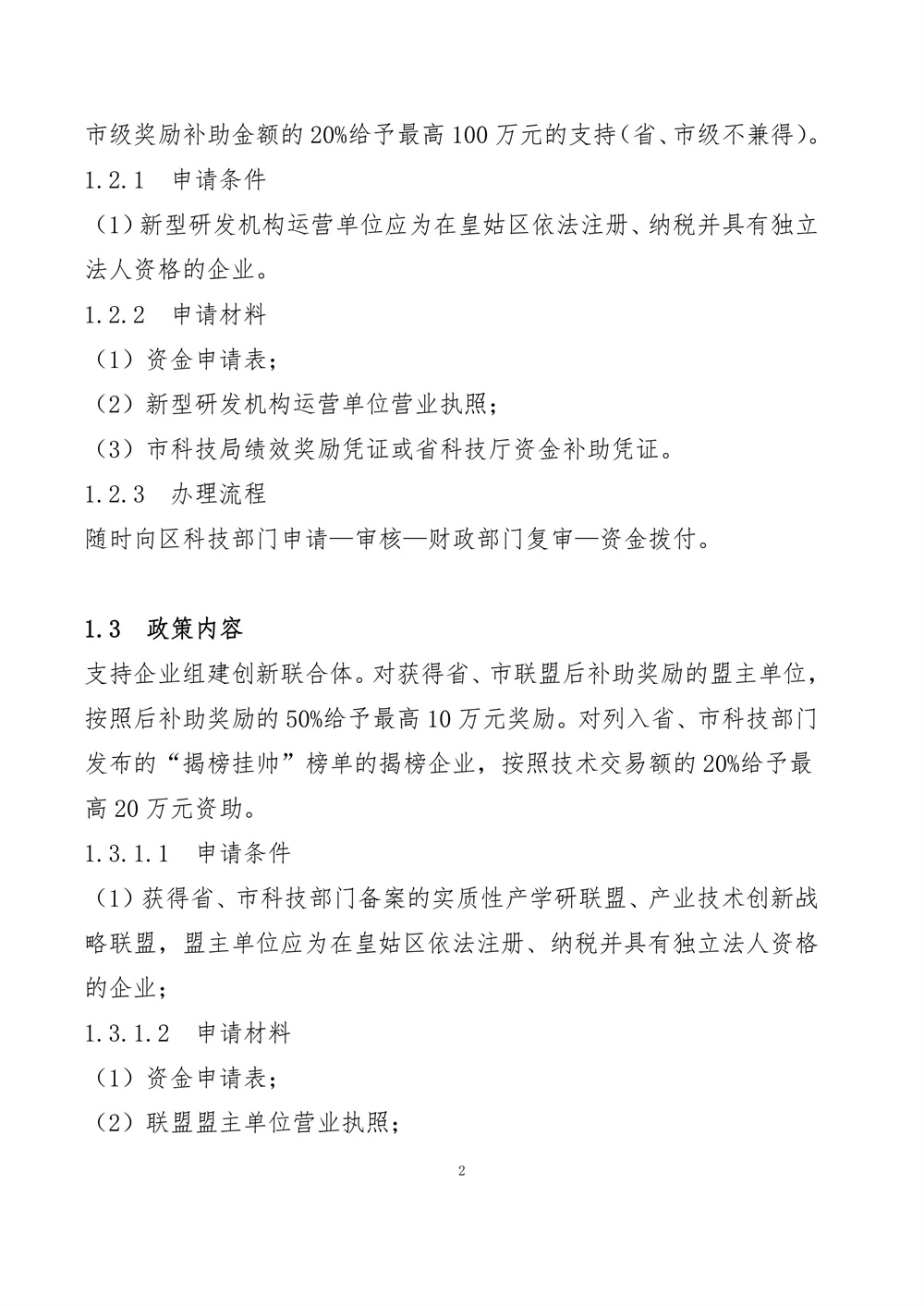
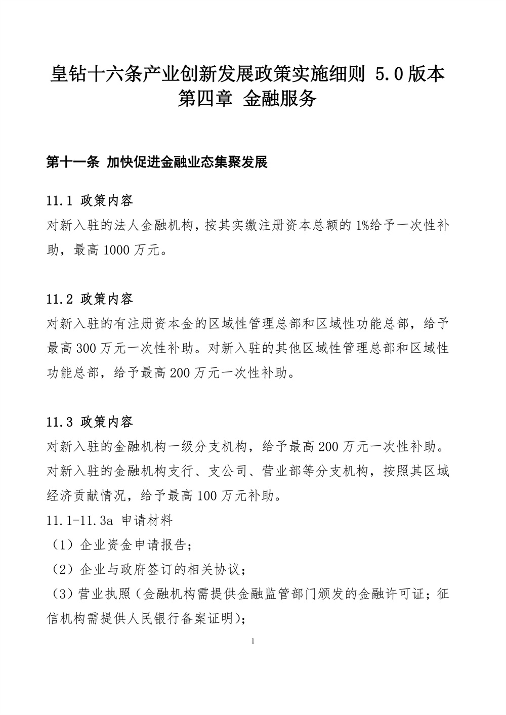
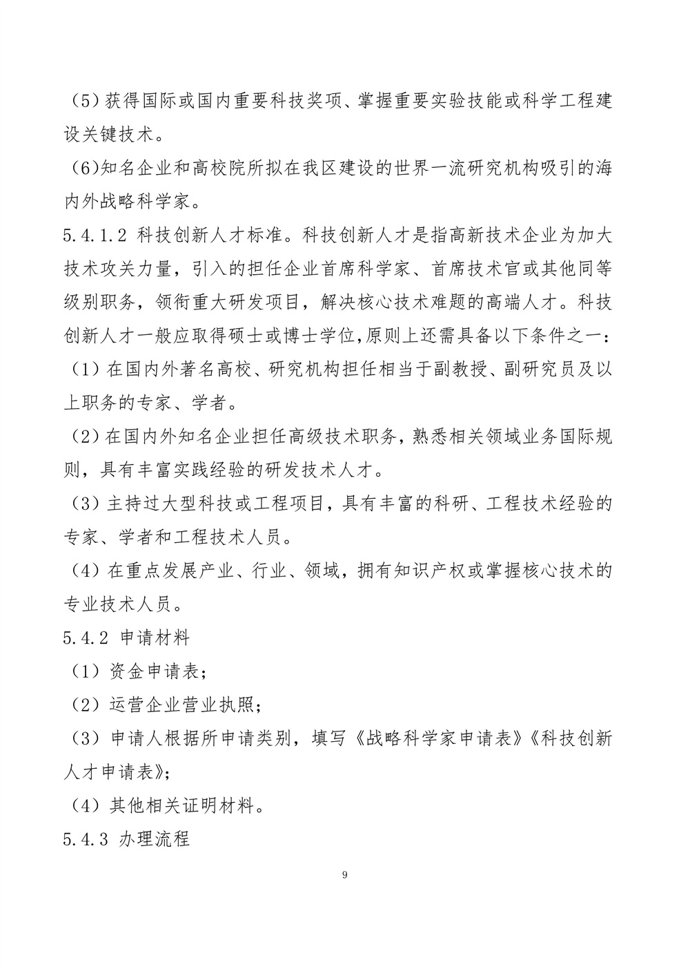
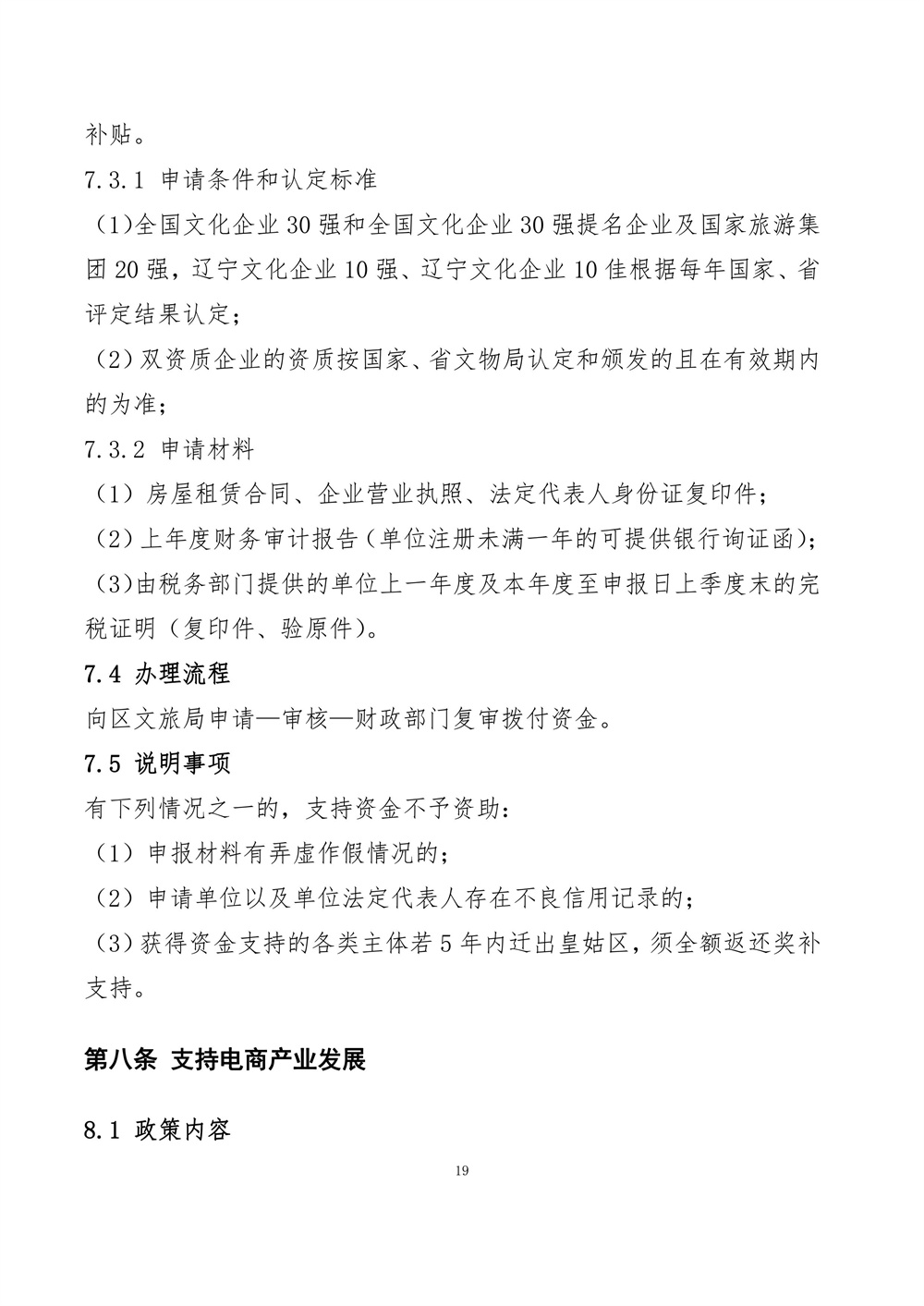
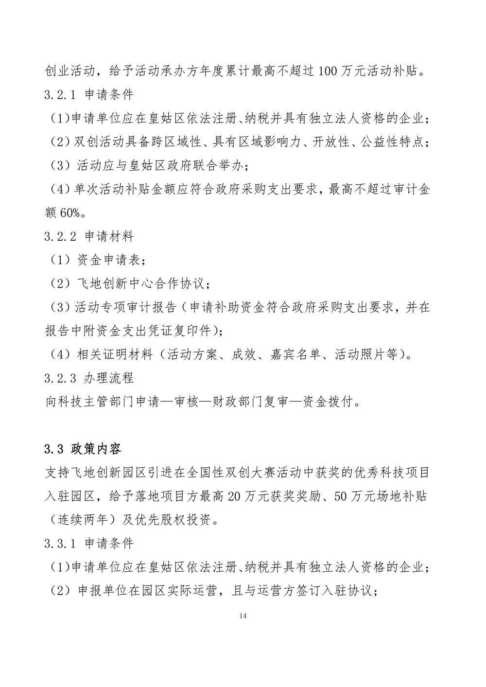
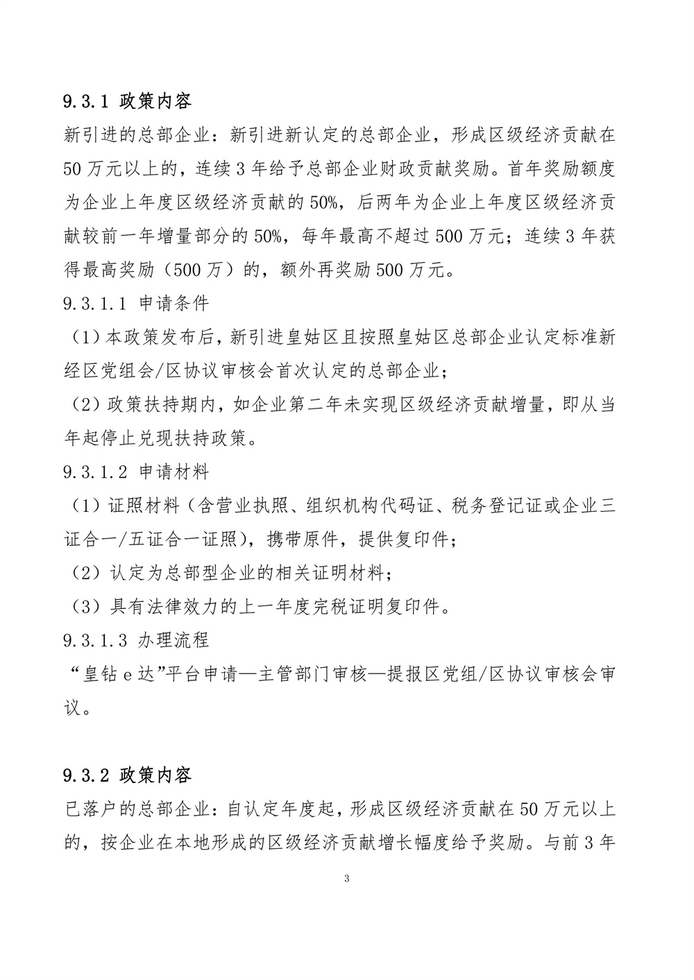
皇姑区“皇钻十六条”5.0实施细则
2023-01-29
6285
返回列表
上一篇:
皇姑区“皇钻十六条”产业创新发展政策(含实施细则)
下一篇:
关于开展高新技术企业研发补助申报工作的通知
高企发布
供应链
高新服务
会员专区
党建
专业委员会
合作交流
关于协会
kaiyun开云官方网站
手机:18040200551
电话:024-23652390
邮箱:sy_htea2018@163.com
地址:沈阳市沈河区青年大街201-1号
kaiyun开云官方网站版权所有
辽ICP备2022000039号
XML地图
网站模板
开云网页版
|
星空网页版
|
买球(中国)官方网站
|
J9九游登录(中国)有限公司官网
|
乐竞在线平台
|
九游官方端网页版登录入口
|
j9体育app
|
安博买球_安博买球(中国)
|
MKSPORTS体育
|